Bipolar PWM Single Phase Inverter with RL Load
STEP 1: Drag and drop the components in the workspace to create the circuit.
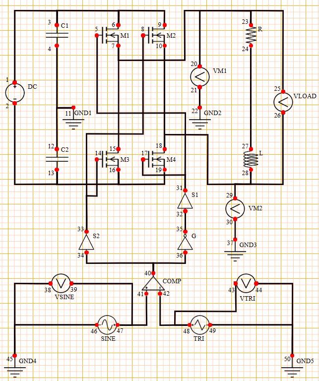
Nos of required components:
DC Source – 1, Capacitor - 2, Mosfet N – 4, Resistor - 1
Inductor – 1, AC Source – 1, Switch – 2, Not Gate- 1
Triangle wave – 1, Comparator -1, Voltmeter – 5, Ground – 5

STEP 2: Make the connections as per the instructions given below:
(a) (01-03, 03-06, 06-09, 02-13, 13-16)
(b) (16-19, 04-11, 11-12, 07-15, 10-18)
(c) (07-23, 20-23, 21-22, 23-25)
(d) (24-27, 26-28, 18-28, 28-29)
(e) (30-37, 05-31, 17-31, 14-33)
(f) (08-33, 32-35, 41-47, 42-48)
(g) (34-40, 36-40, 39-47, 38-45)
(h) (48-43, 44-50, 46-45, 49-50)
Note: Click on the wire to delete the connection.
STEP 3: Click on the CHECK button to check the connections.
Note: Right click on the component to open the dialog box to edit the properties of the component.
STEP 4: Input the values for all the required components (DC Source, AC Source, Triangle Source, Capacitors, Resistor and Inductor) and the waveform will get plot automatically.
STEP 5: Now, Click on the ADD button to insert the reading into the observation table.
STEP 6: Now, you can input different values as per your requirement to get the desired waveform.
STEP 7: Repeat Step 5 to again insert the reading into the table and now repeat Steps 6 to 7 to take more readings.
STEP 8: Click on the PRINT button to take out the print of the webpage.
STEP 9: Click on the RESET button to reload the webpage.
Nos of required components:
DC Source – 1, Capacitor - 2, Mosfet N – 4, Resistor - 1
Inductor – 1, AC Source – 1, Switch – 2, Not Gate- 1
Triangle wave – 1, Comparator -1, Voltmeter – 5, Ground – 5

STEP 2: Make the connections as per the instructions given below:
(a) (01-03, 03-06, 06-09, 02-13, 13-16)
(b) (16-19, 04-11, 11-12, 07-15, 10-18)
(c) (07-23, 20-23, 21-22, 23-25)
(d) (24-27, 26-28, 18-28, 28-29)
(e) (30-37, 05-31, 17-31, 14-33)
(f) (08-33, 32-35, 41-47, 42-48)
(g) (34-40, 36-40, 39-47, 38-45)
(h) (48-43, 44-50, 46-45, 49-50)
Note: Click on the wire to delete the connection.
STEP 3: Click on the CHECK button to check the connections.
Note: Right click on the component to open the dialog box to edit the properties of the component.
STEP 4: Input the values for all the required components (DC Source, AC Source, Triangle Source, Capacitors, Resistor and Inductor) and the waveform will get plot automatically.
STEP 5: Now, Click on the ADD button to insert the reading into the observation table.
STEP 6: Now, you can input different values as per your requirement to get the desired waveform.
STEP 7: Repeat Step 5 to again insert the reading into the table and now repeat Steps 6 to 7 to take more readings.
STEP 8: Click on the PRINT button to take out the print of the webpage.
STEP 9: Click on the RESET button to reload the webpage.