Single Phase Semi-Converter with R Load, RL Load and RLE Load
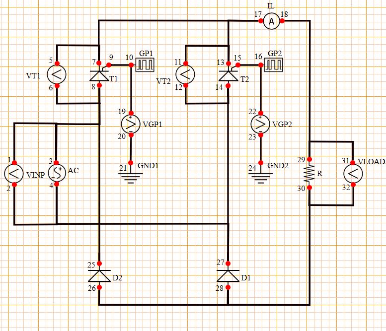
Single Phase Semi-Converter with R Load
Nos of required components:
AC Source – 1, Thyristor – 2, Gate Pulse – 2, Diode - 2
Resistor -1, Ammeter – 1, Voltmeter – 6, Ground - 2

STEP 2: Make the connections as per the instructions given below:
(a) (01-03, 03-08, 02-04, 08-25, 14-27)
(b) (04-27, 05-07, 06-08, 07-17, 13-17)
(c) (18-29, 09-10, 11-13, 12-14, 15-16)
(d) (10-19, 20-21, 16-22, 23-24, 26-28)
(e) (28-30, 29-31, 30-32)
Note: Click on the wire to delete the connection.
STEP 3: Click on the CHECK button to check the connections.
Note: Right click on the component to open the dialog box to edit the properties of the component.
STEP 4: Input the values for all the required components (AC Source, Gate Pulses and Resistor) and the waveform will get plot automatically.
STEP 5: Now, Click on the ADD button to insert the reading into the observation table.
STEP 6: Now, you can input different values as per your requirement to get the desired waveform.
STEP 7: Repeat Step 5 to again insert the reading into the table and now repeat Steps 6 to 7 to take more readings.
STEP 8: Click on the PRINT button to take out the print of the webpage.
STEP 9: Click on the RESET button to reload the webpage.
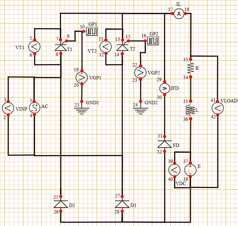
Single Phase Semi-Converter with RL Load
STEP 1: Drag and drop the components in the workspace to create the circuit.
Nos of required components:
AC Source – 1, Thyristor – 2, Gate Pulse – 2, Diode - 3, Resistor - 1
Inductor - 1, Ammeter – 2, Voltmeter – 6, Ground - 2

STEP 2: Make the connections as per the instructions given below:
(a) (01-03, 03-08, 02-04, 08-25, 14-27)
(b) (04-27, 05-07, 06-08, 07-17, 13-17)
(c) (18-33, 09-10, 11-13, 12-14, 15-16)
(d) (10-19, 20-21, 16-22, 23-24, 26-28)
(e) (28-36, 17-29, 30-31, 32-28, 34-35)
(f) (33-37, 36-38)
Note: Click on the wire to delete the connection.
STEP 3: Click on the CHECK button to check the connections.
Note: Right click on the component to open the dialog box to edit the properties of the component.
STEP 4: Input the values for all the required components (AC Source, Gate Pulse 1, Resistor and Inductor) and the waveform will get plot automatically.
STEP 5: Now, Click on the ADD button to insert the reading into the observation table.
STEP 6: Now, you can input different values as per your requirement to get the desired waveform.
STEP 7: Repeat Step 5 to again insert the reading into the table and now repeat Steps 6 to 7 to take more readings.
STEP 8: Click on the PRINT button to take out the print of the webpage.
STEP 9: Click on the RESET button to reload the webpage.
Single Phase Semi-Converter with RLE Load
Nos of required components:
AC Source – 1, Thyristor – 2, Gate Pulse – 2, Diode - 3, Resistor -1
Inductor - 1, DC Source – 1, Ammeter – 2, Voltmeter – 7, Ground - 2

STEP 2: Make the connections as per the instructions given below:
(a) (01-03, 03-08, 02-04, 08-25, 14-27)
(b) (04-27, 05-07, 06-08, 07-17, 13-17)
(c) (18-33, 09-10, 11-13, 12-14, 15-16)
(d) (10-19, 20-21, 16-22, 23-24, 26-28)
(e) (28-38, 17-29, 30-31, 32-28, 34-35)
(f) (36-37, 37-39, 40-38, 33-41, 38-42)
Note: Click on the wire to delete the connection.
STEP 3: Click on the CHECK button to check the connections.
Note: Right click on the component to open the dialog box to edit the properties of the component.
STEP 4: Input the values for all the required components (DC Source (E), Gate Pulse 1, Resistor and Inductor) and the waveform will get plot automatically.
STEP 5: Now, Click on the ADD button to insert the reading into the observation table.
STEP 6: Now, you can input different values as per your requirement to get the desired waveform.
STEP 7: Repeat Step 5 to again insert the reading into the table and now repeat Steps 6 to 7 to take more readings.
STEP 8: Click on the PRINT button to take out the print of the webpage.
STEP 9: Click on the RESET button to reload the webpage.